The trolls like to pretend ‘I challenged his work!~ THAT’s why he blocked me. Harrumph!’ BS… π€‘
I only block a** h***s.
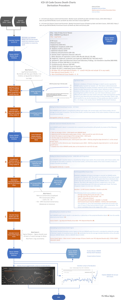
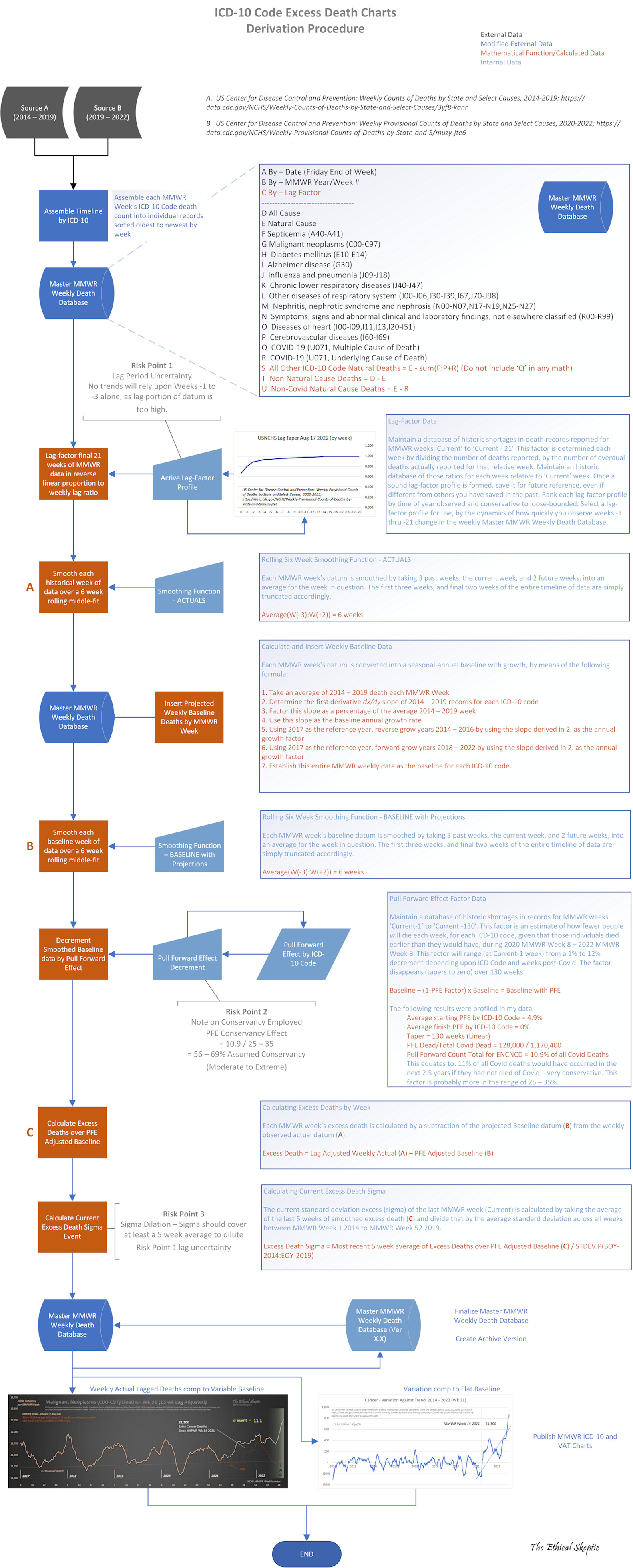
I give all the sources, methods, fields, formulas, ref-tables, calcs, risk points, conservancy checks, assumptions, etc. necessary in replicating the work.

click image for larger
The reality is —> They can’t do the work.
They crave so badly to be hailed as a super-smart-troll.
If I wasted my time teaching insincere people to do this work, it would take 2+ yrs. In the meantime we all would suffer a net loss in research & insight.
Only the troll wins.
I have had several congressional/senate offices call, to have their PhD analysts walk through the work with me.
They asked pointed questions. I gave specific and resolute answers.
I explained how I did each step, how it was conservative, and how it was reality checked.
So I hope that you all understand, why I do not consider trolls as any form of ‘peer review’.
I will not suffer fools.
This is too important.
Originally tweeted by Ethical Skeptic β (@EthicalSkeptic) on November 21, 2022.
This is an important post by TES. For many months, he has been plagued by credentialed trolls even though he has explained his work fully. In this post, he is clear as a bell so even the trolls can understand. His work is an example of what the entire West is up against. Good people doing good work are trolled, cancelled, vilified by what are essentially parasites ensconced in parasitic communities, i.e. the woke, virtually all of academia, most of government, IC, foreign actors, secret societies, etc. TES is a rare example of an individual who has been able to bear the abuse and triumph. On the one hand he is an inspiration. On the other, he shows how bad our situation is in stark detail. He possesses rare skills, rare moral strength, rare perseverance that few can match. ABN